Michelberger Pál (szerk.)

Bizonytalanság és biztonság

Fejezetek a mérnöki kockázatmenedzsmentből


2. Hibafaelemzés lineáris érzékenységvizsgálata

A hibafaelemzés (Fault Tree Analysis – FTA) során egy feltételezett rendszerhibából, az úgynevezett főeseményből (Top Event – TE) indulunk ki, és fokozatosan derítjük fel azokat az alkotóelem- és részrendszer-meghibásodási lehetőségeket, amelyek az adott, nem kívánt esemény bekövetkezéséhez vezetnek vagy vezethetnek. Az elemzőmunkát fastruktúrájú gráfmegjelenítés segíti, amelyet különböző, például megbízhatósági számításokkal is ki lehet egészíteni.
A hibafaelemzés lehetővé teszi:
  • a főeseményhez vezető összes hiba és hibakombináció, valamint ezek okainak felderítését,
  • a különösen kritikus események és/vagy eseményláncolatok kimutatását,
  • megbízhatósági elemzések elvégzését a hibafa ágain végighaladva,
  • a meghibásodási mechanizmusok tiszta és áttekinthető dokumentálását.
 
V.1. táblázat. A hibafaelemzés főbb jelölései (Pokorádi, 2011a)
 
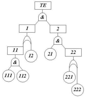
Módszertanát részletesen az IEC 1025 (IEC, 1990) és MSZ EN 1050 (MSZ, 1999) szabványokból tudjuk megismerni. Az V.1. táblázat mutatja be a hibafa alap jelölésrendszerét. A V.1. ábra a későbbi elemzéseink során alkalmazott hibafát szemlélteti.
A hibafaelemzés kiinduló állapota a rendszer egy meghibásodása, amelyet a főesemény segítségével írunk le. A hibafamodellje beazonosítja az összes olyan alkotóelem-meghibásodást, mely ezen rendszerállapot kialakulásához vezet vagy vezethet. Az alkotóelemek meghibásodásai három osztályba sorolhatók (Pokorádi, 2011b):
  • Az elsődleges hiba egy olyan meghibásodás, mely az előírt működési körülmények között áll elő. Ennek oka az alkotóelem kialakításában vagy anyagtulajdonságaiban rejlik.
  • A másodlagos hiba egy olyan meghibásodás, amely nem megengedett külső behatások következtében áll elő. Ezek lehetnek környezeti feltételek, alkalmazási körülmények vagy más rendszerelemek hatásai.
  • A kezelési hibát a nem megfelelő használat okozza.
 
 
Az V.1. ábrából leolvasható, hogy az 1; 2; 11 és 22 kódúak a közbülső események, míg a 12; 21; 111; 112; 221 és 222 számúak pedig elemi események.
A hibafa mennyiségi kiértékelésének egyik módja a valószínűségi hibafaelemzés (Probabilistic Fault Tree Analysis – PDTA). Ekkor a főesemény bekövetkezési valószínűségének kiszámítása a feladat, a rendszerelemekre vonatkozó megbízhatósági mérőszámokból – az elemi események bekövetkezési valószínűségeiből – kiindulva. Ehhez meghibásodási adatokat tudunk szerezni:
  • szakkönyvek táblázataiból,
  • gyártó által megadott adatokból,
  • laboratóriumi kísérletek alapján,
  • üzemeltetési adatok statisztikai feldolgozásából.
 
Könnyen belátható, hogy ezek az adatok – a források jellegéből adódóan – el nem hanyagolható mértékű bizonytalansággal bírnak. Pontossága nagymértékben függ a rendelkezésre álló adatok megbízhatóságától, hiszen ha az elemzés során téves vagy hiányos információkra támaszkodunk, a hibafa félrevezető lehet. Nagy rendszerek esetében az is problémát jelenthet, hogy a fa túl bonyolulttá válik, és nehezen átlátható.
Egy (nem elemi) esemény bekövetkezési valószínűsége meghatározható az azt kiváltó események – melyek lehetnek elemi vagy alacsonyabb szintű közbülső események – bekövetkezési valószínűségeinek, illetve a kapcsolatot leíró logikai kapu ismeretében, azaz:
 
„ÉS” kapu esetén:
 
(V.2.1.)
 
ahol:
Pi : az i-edik kiváltó esemény bekövetkezési valószínűsége;
: a kiváltó események száma.
 
„VAGY” kapu esetén:
 
(V.2.2.)
 
A vizsgált hibafa (V.1. ábra) valószínűségi modellje:
 
(V.2.3.)
(V.2.4.)
(V.2.5.)
(V.2.6.)
(V.2.7.)
 
Egy későbbi elemzés érdekében az elemi események azonos bekövetkezési valószínűségeivel határozzuk meg a főesemény bekövetkezési valószínűségét. A számítási eredményeket szemlélteti az V.2. ábra. Látható, hogy a főesemény bekövetkezési valószínűsége nem lineárisan változik az elemi események (azonos) bekövetkezési valószínűségei függvényében. Ez azt jelenti, hogy a hibafaelemzés megbízhatósági modellje nemlineáris rendszert alkot.
 
V.2. ábra. A főesemény bekövetkezési valószínűsége az elemi események valószínűsége függvényében
 
A további vizsgálatunkhoz először az elemi események – névleges (átlagos, névleges vagy jellemző) bekövetkezési valószínűségeit kell meghatároznunk, melyeket az V.2. táblázat tartalmaz. Ezek alapján az (V.2.7.)(V.2.3.) egyenletek felhasználásával (visszafelé haladva) meghatározhatók a közbülső események, valamint a főesemény névleges bekövetkezési valószínűsége (V.3. táblázat).
 
V.2. táblázat. Kiinduló adatok
P12 = 0,01
P21 = 0,02
P111 = 0,05
P112 = 0,06
P221 = 0,04
P222 = 0,03
 
Az 1. fejezetben leírt módszer összefüggései alapján meg tudjuk határozni, hogy a vizsgált logikai kapu kimenő jellemzője (azaz annak bekövetkezési valószínűsége) milyen relatív érzékenységgel bír a „bemenő” események bekövetkezési valószínűségeinek változásával szemben. Például a kiváltó események bekövetkezési valószínűségeinek becslése során fellépő pontatlanság hogyan befolyásolja az okozat bekövetkezési valószínűségének pontosságát, értékének megbízhatóságát.
 
V.3. táblázat. Számított valószínűségi értékek
P22 = 0,068800
P11 = 0,003000
P2 = 0,001376
P1 = 0,01297
PTE = 1,1784610 10–5
 
A hibafaelemzéseknél alkalmazott logikai kapuk érzékenységi együtthatóit az – 1. fejezetben leírt módszertan alkalmazásával – alábbiak szerint határozhatjuk meg:
 
„ÉS” kapu — az (V.2.1) és (V.1.7) egyenletek alapján:
 
(V.2.8.)
 
„VAGY” kapu — a (V.2.2) és (V.1.7) egyenletek alapján:
 
(V.2.9.)
 
Következő lépésként különválasztjuk a vizsgált hibafa eseményeit az elemi és nem elemi (közbülső és fő-) eseményekre, mivel az utóbbiak mindegyike valamelyik logikai kapu kimenő (függő) változója. Az elemi és nem elemi események bekövetkezési valószínűségeit a δx, illetve δy vektorokba rendezzük. Ekkor az 1. fejezetben – (V.1.8.) és (V.1.10.) egyenletek – leírtak alapján a hibafaelemzés relatív érzékenységi mátrixát kapjuk meg. A relatív érzékenységi mátrix i-edik sorának j-edik eleme azt mutatja meg, hogy az i-edik nem elemi esemény bekövetkezési valószínűségének relatív változását milyen mértékben befolyásolja a j-edik elemi esemény bekövetkezési valószínűségének relatív változása.
A hibafaelemzés érzékenységvizsgálata során alapvetően csak a teljes rendszer megbízhatósági paraméterének, azaz a főesemény bekövetkezési valószínűségének értékét, illetve annak érzékenységét vizsgáljuk. Ezért a továbbiakban a fenti D relatív érzékenységi mátrix első sorát, mint d, a teljes rendszer, azaz a főesemény, relatív érzékenységi vektorát alkalmazzuk.
Az V.1. ábrán szemléltetett hibafa a (V.2.3.)(V.2.7.) egyenletekkel leírt, valószínűségi elemzésének érzékenységi függvényei a következők:
 
(V.2.10.)
(V.2.11.)
(V.2.12.)
(V.2.13.)
(V.2.14.)
 
Következő lépésként külön kell választanunk a vizsgált hibafa eseményeit a – 12; 21; 111; 112; 221 és 222 – elemi és az – 1; 2; 11 és 22 – nem elemi (fő- és közbülső) eseményekre, és ezek bekövetkezési valószínűségeit a
 
(V.2.15.)
(V.2.16.)
 
vektorokba rendezzük.
A fenti vektorok ismeretében, valamint az (V.2.10)–(V.2.14) egyenletek alapján meghatározzuk a bekövetkezési valószínűségek relatív változásainak együttható mátrixait:
 
(V.2.17.)
(V.2.18.)
 
A relatív érzékenységi együttható mátrix:
 
(V.2.19.)
 
illetve relatív érzékenységi vektora:
 
(V.2.20.)
 
Az V.3. ábra a főesemény bekövetkezési valószínűsége egyparaméteres relatív érzékenységvizsgálatának eredményeit szemlélteti.
 
V.3. ábra. A főesemény bekövetkezési valószínűsége egyparaméteres relatív érzékenység vizsgálatának eredménye
 
Az (V.2.20.) egyenlet, illetve az V.3. ábra alapján az alábbi következtetések vonhatók le:
1. A csúcsesemény bekövetkezési valószínűsége, azaz a teljes rendszer megbízhatósága a 21 jelű elemi esemény bekövetkezési valószínűségére a legérzékenyebb. Ez azt jelenti, hogy ezen elemi esemény valószínűségének – megfelelő szakmai megoldással történő – csökkentése hozza a legnagyobb hasznot.
2. A teljes rendszer vagy folyamat megbízhatóságát legkevésbé a 111 és 112 elemi események bekövetkezési valószínűségei befolyásolják.
Megjegyzendő, hogy az (V.2.19.) egyenletben szereplő relatív érzékenységi mátrix megfelelő sorainak elemzésével a közbülső események érzékenységei – azaz részrendszerek, vagy részfolyamatok – is elemezhetők.
 

Bizonytalanság és biztonság

Tartalomjegyzék


Kiadó: Akadémiai Kiadó

Online megjelenés éve: 2026

ISBN: 978 963 664 195 5

A Bizonytalanság és biztonság című tanulmánykötet 6 mérnökvégzettségű, Óbudai Egyetem Bánki Donát Gépész és Biztonságtechnikai Mérnöki Karán dolgozó oktató közös munkája. Karunk gépész-, mechatronikai- és biztonságtechnikai képzésre járó hallgatói képzésük során megismerkednek a kockázatmenedzsment alapjaival, módszertani hátterével, és elsajátítják a kockázatértékeléshez és -kezeléshez szükséges elméleti hátteret. A könyv nem egyetemi tankönyvnek készült, de ott is használható. Fontos célunk volt a 8 tanulmányt tartalmazó kötet közreadásával, hogy a különböző szakterületek képviselői lássák a műszaki beruházási és fejlesztési projektek, az információbiztonság, a minőségbiztosítás, a karbantartás, a munka- és tűzvédelem kockázatmenedzsmentjének néha eltérő, de integrálható sajátosságait.

A gazdálkodó szervezetek életében szükség van egységesen alkalmazott kockázatmenedzsment szabályokra, hiszen a kockázati eseménynek több, eltérő eredetű kiváltó oka és több következménye is lehet. Eltérő skálákon történő értékelésük zavart okozhat kockázatok felismerésében és kezelésében is. A mérnöki kockázatok mellett a szervezeteknél többek között megjelennek stratégiai, piaci és pénzügyi vagy akár biztosítási kockázatok is. A könyv terjedelme nem teszi lehetővé, hogy ezekkel is foglalkozzunk, de fontos felhívni a figyelmet, hogy a kockázatmenedzsment nemcsak a mérnöki feladat…

Hivatkozás: https://mersz.hu/michelberger-bizonytalansag-es-biztonsag//

BibTeXEndNoteMendeleyZotero

Kivonat
fullscreenclose
printsave