A katasztrófa-készenlét, a reagálás és a beavatkozásbiztonság egészségügyi alapjai
A HASI SÉRÜLÉSEK KEZELÉSE
|
SÚLYOSSÁGI FOK
|
VÉRVESZTÉS MÉRTÉKE
|
ELLÁTÁS
|
|
|---|---|---|---|
|
1. típus
|
toksérülés 1 cm
|
elhanyagolható vérzés
|
sutura + drén
|
|
2. típus
|
toksérülés 1–3 cm vagy ruptura
|
vérvesztés <500 ml
|
sutura + drén
|
|
3. típus
|
subcapsularis haematoma vagy centrális sérülés 10 cm
|
vérvesztés >500 ml
|
debridement, sutura + drén
|
|
4. típus
|
kiterjedt subcapsularis haematoma és centrális sérülés
|
vérvesztés 1000–2500 ml
|
debridement, típusos vagy atípusos rezekció + drén
|
|
5. típus
|
Crush-sérülés bilobalis nagy májvénasérüléssel, centrális lövési sérülés
|
kivérzéses állapot
|
Pringle-manőver bi-, trisegmentomia + drén és/vagy tampon
|
-
Időben megfelelő hozzáférhetőséget kell biztosítani a májhoz.
-
abdominothoracalis feltárás (median laparotomia és a VIII. bordaközben jobb oldalon abdominothoracalis behatolás),
-
abdominosternalis feltárás.
-
-
Segmentalis műtét elvét kell alkalmazni szelektív érlekötésekkel és/vagy extrahepaticus tamponáddal.
-
A vérzést hasi kendővel kell megkísérelni csillapítani. Ezáltal a has jobban áttekinthetővé válik (szabaddá válik a vértől) és a kísérő sérülések ellátását is megkezdhetjük.
-
Ha nem tamponálható a vérzés (nagy vénasérülés vagy artériasérülés), akkor a ligamentum hepatoduodenalét puhán leszorítjuk (a vena portae-t és az arteria hepaticát is egyúttal 30 percig, mely nem okoz ischaemiás májkárosodást). Ha a vérzés nem csökken, az aortát leszoríthatjuk a diaphragma alatt. A vesék vérellátását ezzel blokkoljuk. Kedvezőtlen eljárás, ezért ritkán alkalmazzuk.
-
A diaphragmasérülést ki kell zárni.
-
Májműtéteknél, májsérülések ellátására általában 10 E konzerv vérre van szükség.
-
Jó, ha rendelkezésre áll hypothermia.
-
„T” drénezést kell alkalmazni az epeutak detenzionálására (haemobilia). Lépsérülések
|
SÚLYOSSÁGI FOK
|
VÉRVESZTÉS MÉRTÉKE
|
ELLÁTÁS
|
|
|
1. típus
|
subcapsularis haematoma <3 cm
|
vérvesztés nincs vagy minimális
|
observatio
|
|
2. típus
|
subcapsularis haematoma 3–5 cm, toksérülés <2 cm
|
vérvesztés<250 ml
|
observatio vagy laparotomia
|
|
3. típus
|
toksérülés 2–4 cm, haematoma >5 cm
|
vérvesztés 250–500 ml
|
laparotomia
|
|
4. típus
|
roncsolt parenchyma és/vagy hilusvérzés
|
vérvesztés>500 ml
|
laparotomia
|
-
Direkt, adaptáló seromuscularis öltéseket kell alkalmazni.
-
Antrumsérüléseknél és kiterjedt defectusoknál típusos gyomorrezekciókat kell végezni.
-
Corpus ellátásánál általában direkt varratra van szükség.
-
Intraperitonealis:
-
Natív hasi röntgen: szabad levegő.
-
-
Retroperitonealis:
-
Intraoperatív diagnózis: Kocher-mobilizáció
-
epés beivódás,
-
emphysema,
-
haematoma.
-
-
-
Haematoma vagy contusio nem igényel sebészi ellátást.
-
Duodenumruptura:
|
direkt varrat
|
|
Roux-Y kacs anastomosis
|
-
pancreasnedv és epecsorgás,
-
arrosiós artériás vérzés,
-
tartós sipoly.
-
Az egész pancreast meg kell vizsgálni.
-
A ligamentum gastrocolicum leválasztása után az omentum minust is átmetsszük, így a test, farok jól átvizsgálható, majd Kocher-szerint mobilizáljuk a duodenumot, így a pancreasfej jól áttapinthatóvá válik.
-
Ki kell zárni a ductus pancreaticus sérülését.
-
Kis rupturáknál és felszínes sérüléseknél tokvarrat.
-
Ductus pancreaticus is sérült:
-
Y-Roux anastomosis
-
bal oldali rezekció,
-
pancreasfej-rezekció,
-
pancreatoduodenectomia.
-
-
Drénezést kell alkalmazni!
Tartalomjegyzék
- A katasztrófa-készenlét, a reagálás és a beavatkozásbiztonság egészségügyi alapjai
- Impresszum
- A könyv szerzői
- Bevezető
- 1. A légoltalomtól a katasztrófavédelemig
- 2. Katasztrófa és biztonság
- 3. Iparbiztonság, válsághelyzeti tervezés
- 3.1. Iparbiztonsági szabályozás és intézményrendszer működése
- 3.2. EGÉSZSÉGÜGYI LÉTFONTOSSÁGÚ RENDSZERELEMEK VÉDELME
- 3.3. Üzembiztonsági és egészségügyi válsághelyzeti tervezés
- 3.4. Egészségügyi válsághelyzeti tervezés
- ALAPTERV
- RIASZTÁSI, BERENDELÉSI TERV
- KITELEPÍTÉSI TERV
- KIMENEKÍTÉSI TERV
- ELZÁRKÓZÁSI TERV
- ORVOSI SEGÉLYHELY (OSH) TELEPÍTÉSI TERV
- SZÜKSÉGKÓRHÁZ TELEPÍTÉSI TERV
- TÖBBLETFELADATOK ELLÁTÁSÁNAK TERVE BÉKE ÉS KÜLÖNLEGES JOGRENDI IDŐSZAK IDEJÉN
- AZ INTÉZMÉNYBEN KELETKEZETT KÁROK, ILLETVE A MŰKÖDÉST AKADÁLYOZÓ KÖRÜLMÉNYEK KÖZÖTT AZ ELLÁTÁS FENNTARTÁSÁNAK TERVE
- EGÉSZSÉGÜGYI ÉS EGYÉB ANYAGBIZTOSÍTÁSI TERV
- SZÁLLÍTÁSI TERV
- ÉLELMEZÉSI TERV
- KOMMUNIKÁCIÓS TERV
- VESZÉLYELHÁRÍTÁSI TERVHEZ KAPCSOLÓDÓ FELADAT ELLÁTÁS TERVE
- A NEMZETKÖZI EGÉSZSÉGÜGYI RENDSZABÁLYOK VÉGREHAJTÁSA KAPCSÁN FELMERÜLŐ FELADATELLÁTÁS TERVE
- ALAPTERV
- 3.5. Az üzembiztonsági és egészségügyi válsághelyzeti tervezés az egészségügyi dolgozók szemszögéből
- FELHASZNÁLT IRODALOM – IPARBIZTONSÁG, VÁLSÁGHELYZETI TERVEZÉS FEJEZET
- JOGI SZABÁLYOZÁS JEGYZÉKE – IPARBIZTONSÁG, VÁLSÁGHELYZETI TERVEZÉS FEJEZET
- 4. Beavatkozásbiztonság, avagy a biztonság új dimenziói
- 4.1. A beavatkozásbiztonság fogalma
- 4.2. A felderítés beavatkozásbiztonsága
- 4.3. A mozgásbiztosítás beavatkozásbiztonsága
- 4.4. Rendvédelem beavatkozásbiztonsága
- 4.5. Egészségügyi biztosítás és a járványvédelem beavatkozásbiztonsági kérdései
- 4.6. Vegyi és sugárvédelem beavatkozásbiztonsága
- 4.7. A tűzvédelem beavatkozásbiztonsági kérdései
- 4.8. Logisztikai feladatok beavatkozásbiztonsága
- 4.9. Híradás, valamint a krízis- és/vagy tömegkommunikáció beavatkozásbiztonsága
- 4.10. Adminisztrációs és informatikai beavatkozásbiztonság
- 4.11. A halottak azonosítása és a kegyeleti biztosítás
- 4.12. Beavatkozásbiztonság
- 4.13. Összegzés
- 5. Speciális munka- és egészségvédelem a beavatkozó erőknél
- A beavatkozás speciális, egészségügyi biztonsági kockázatai terrortámadások, bűncselekmények esetén
- 7. A katasztrófa felszámolásának általános alapjai
- 7.1. A katasztrófafelszámolás alapfogalmai
- A KATASZTRÓFÁK KÖVETKEZMÉNYÉNEK FELSZÁMOLÁSÁVAL KAPCSOLATOS FELADATOK FOGALMA
- MENTŐ-MENTESÍTŐ MUNKÁK ELSŐDLEGES CÉLJA
- A MENTŐ-MENTESÍTŐ MUNKÁK TERVEZÉSÉNEK, SZERVEZÉSÉNEK ÉS IRÁNYÍTÁSÁNAK FŐBB TARTALMI ELEMEI
- A MENTŐ-MENTESÍTŐ MUNKÁK FŐBB TARTALMI ELEMEI
- A KATASZTRÓFÁK KÖVETKEZMÉNYEINEK MODELLEZÉSE
- A SÉRÜLTEK, ÁLDOZATOK SZÁMÁNAK MODELLEZÉSE
- A MENTÉSRE ALKALMAS SPONTÁN ÉS SZERVEZETT ERŐK, ESZKÖZÖK BEÉRKEZÉSÉNEK MODELLEZÉSE
- A KATASZTRÓFÁK KÖVETKEZMÉNYEINEK RÉSZLETES VIZSGÁLATA
- A KATASZTRÓFÁK KÖVETKEZMÉNYÉNEK FELSZÁMOLÁSÁVAL KAPCSOLATOS FELADATOK FOGALMA
- 7.2. A katasztrófák elleni védekezéssel kapcsolatos tervező, szervező és irányítási feladatok törzsmunkája
- 7.3. A tervezési feladatok és azok tartalma
- 7.4. A szervezési feladatok és azok tartalma
- 7.5. Az irányítási feladatok és azok tartalma
- FELHASZNÁLT IRODALOM
- 7.1. A katasztrófafelszámolás alapfogalmai
- 8. A polgári és katasztrófavédelem szerepe a nemzetközi katasztrófaelhárítás egészségügyi kezelésében
- 8.1. Bevezető
- 8.2. Hazánk részvétele a nemzetközi katasztrófasegítségnyújtásban
- 8.3. Nemzetközi egészségügyi csoportok bevethetősége
- 8.4. Felkészülési fázis: a csoporttal, tagokkal szemben felállított követelmények
- 8.5. Mozgósítási és áttelepülési fázis: missziók előkészítése, kiutazás, adminisztráció, nyilvántartások, utazás megszervezése, a szállítás
- 8.6. Beavatkozási fázis: tevékenység a kárhelyen, érkezés, szakfeladatok, alá- és fölérendeltség
- GYÓGYÁSZATI FELTÉTELEK, SÜRGŐSSÉGI BETEGELLÁTÁS BIZTOSÍTÁSA A MENTŐCSAPAT SZÁMÁRA
- ORVOSSZAKMAI ÉS KATASZTRÓFAVÉDELMI IRÁNYÍTÁS RENDSZERE
- A CSAPAT LÉTFENNTARTÁSÁNAK FELTÉTELEI, AZ ÖNELLÁTÁSÖNFENNTARTÁS KÉRDÉSEI
- TEVÉKENYSÉGET VESZÉLYEZTETŐ TÉNYEZŐK. FELKÉSZÜLÉS VÁRATLAN HELYZETEKRE
- EGYÜTTMŰKÖDÉS MÁS EGÉSZSÉGÜGYI SZERVEZETEKKEL. NEMZETKÖZI SEGÉLYSZERVEZETEK
- A VÁROSI KUTATÓ ÉS MENTŐ CSAPATOK (USAR) MŰVELETEI A FÖLDRENGÉS ÁLTAL SÚJTOTT ROMTERÜLETEN
- GYÓGYÁSZATI FELTÉTELEK, SÜRGŐSSÉGI BETEGELLÁTÁS BIZTOSÍTÁSA A MENTŐCSAPAT SZÁMÁRA
- 8.7. Hazatelepülési fázis: a misszió befejezése. Misszió kiértékelése, jelentések készítése
- ÖSSZEFOGLALÁS
- AJÁNLOTT IRODALOM
- 8.1. Bevezető
- 9. Az egészségügy szerepe katasztrófák elleni védekezés szervezeti rendszerében, az egészségügyi szervezetek együttműködése
- 10. Sürgősségi ellátás katasztrófahelyzetben
- 11. A katasztrófa-orvostan tárgya, feladatrendszere
- 11.1. Bevezetés. Katasztrófa-orvostan fogalma
- 11.2. A katasztrófák egészségügyi csoportosítása, sérüléstípusok, halmozottan jelentkező betegségek
- 11.3. A katasztrófák általános, egészségügyi jellemzői
- 11.4. A katasztrófa-orvostan szakterületei
- 11.5. Az egészségügyi felszámolás alkotó elemei
- IRODALOM
- 11.1. Bevezetés. Katasztrófa-orvostan fogalma
- 12. A preventív medicina jelentősége katasztrófahelyzetekben. A preventív medicina feladatai katasztrófákban
- 12.1. A megelőző orvostan és a katasztrófa-orvostan kapcsolatai
- 12.2. A természeti katasztrófák megelőző orvostani következményei
- 12.3. A civilizációs katasztrófák megelőző orvostani következményei
- 12.4. A társadalmi katasztrófák megelőző orvostani következményei
- 12.5. A katasztrófákra való felkészülés feladatai
- 12.6. Speciális terület: a járványügyi katasztrófák
- 12.7. Az új közegészségügyi katasztrófahelyzetek
- IRODALOM
- 12.1. A megelőző orvostan és a katasztrófa-orvostan kapcsolatai
- 13. Kompromisszumos medicina: az ellátandók száma és az ellátó rendszer közötti aránytalanság megoldási lehetősége
- 14. A belgyógyászati ellátás elvei katasztrófahelyzetben
- 15. A sebészeti ellátás alapelvei katasztrófák esetén
- 15.1. Katasztrófa-orvostani sebészeti alapismeretek
- 15.2. Lövési és repeszsérülések
- 15.3. Égési és fagyási sérülések ellátása
- 15.4. Mellkasi sérülések ellátása rendkívüli körülmények között
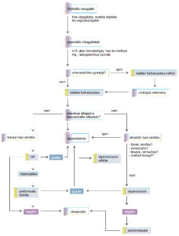
- 15.5. Hasi sérülések diagnosztikájának és ellátásának algoritmusa
- 15.6. Kritikus állapotú sérültek ellátása
- IRODALOM
- 16. Nemzetközi orvosi tapasztalatok műveleti területen
- 16.1. A Magyar Honvédség egészségügyi szolgálatának tevékenysége műveleti területen
- 16.2. A műveleti területen végzett tevékenység jellemzői
- 16.3. Biztonsági kérdések
- 16.4. Speciális sürgősségi ellátás
- 16.5. Tömeges sérültellátás (MASCAL)
- 16.6. Háborús sérülések
- 16.7. Speciális járványügyi szempontok: fertőző betegségek, különleges baktériumkörnyezet
- 16.8. Többnemzeti együttműködés, kommunikáció
- FELHASZNÁLT IRODALOM
- 17. Végtagsérülések ellátása katasztrófa és háborús körülmények között
- 18. A vegyi sérültek ellátásának kérdései
- 19. A nukleáris katasztrófák és sugárbalesetek sérültjeinek ellátása
- 20. Idegsebészeti sérülések ellátása katasztrófa körülmények között
- 21. Fogászati és szájsebészeti elvek katasztrófa körülmények között
- 22. A katasztrófák pszichiátriai vonatkozásai
- 23. Katasztrófák infektológiai vonatkozásai
- 24. Összegzés és szintézis
- 24.1. A POLGÁRI VÉDELEMRŐL
- 24.2. A KOCKÁZATBECSLÉS, A KRITIKUS INFRASTRUKTÚRA, A VÁLSÁGHELYZETI TERVEZÉS AZ EGÉSZSÉGÜGYBEN
- 24.3. A VESZÉLYHELYZETI TERVEZÉS FOGALMA
- 24.4. A BEAVATKOZÁSBIZTONSÁG
- 24.5. A LAKOSSÁG ELŐZETES FELKÉSZÍTÉSE ÉS TÁJÉKOZTATÁSA
- 24.6. REAGÁLÁS-IRÁNYÍTÁS ÉS A VÉDELMI IGAZGATÁS
- 24.7. IDŐ–KÖLTSÉG–EREDMÉNY EGYENSÚLY
- 24.8. NUKLEÁRIS SÉRÜLTEK
- 24.9. TAPASZTALATOK MŰVELETI TERÜLETEN
- 24.10. MI AZ, AMIRŐL NEM ÍRTUNK?
- 24.1. A POLGÁRI VÉDELEMRŐL
- Függelék
- AZ 1. FEJEZET FÜGGELÉKE
- I. sz. függelék
- Az 1949. évi Genfi Jegyzőkönyvek előírásai
- A HÁBORÚ ÁLDOZATAINAK VÉDELMÉRŐL SZÓLÓ 1949. ÉVI GENFI EGYEZMÉNYEK ELŐZMÉNYEI
- AZ I. GENFI EGYEZMÉNY – A HADRAKELT FEGYVERES ERŐK SEBESÜLTJEI ÉS BETEGEI HELYZETÉNEK JAVÍTÁSÁRA VONATKOZÓ, GENFBEN 1949. AUGUSZTUS 12-ÉN KÖTÖTT EGYEZMÉNY
- AZ EGÉSZSÉGÜGYI ALAKULATOKRÓL ÉS INTÉZETEKRŐL
- A SZEMÉLYZETRŐL
- AZ ÉPÜLETEKRŐL ÉS A FELSZERELÉSEKRŐL
- AZ EGÉSZSÉGÜGYI SZÁLLÍTÁSOKRÓL
- AZ ISMERTETŐJELRŐL
- A HÁBORÚ ÁLDOZATAINAK VÉDELMÉRŐL SZÓLÓ 1949. ÉVI GENFI EGYEZMÉNYEK ELŐZMÉNYEI
- I. Jegyzőkönyv – az 1949. augusztus 12-én kötött Genfi Egyezményeket kiegészítő, a nemzetközi fegyveres összeütközések áldozatainak védelméről szóló Jegyzőkönyv
- A POLGÁRI VÉDELEM MŰKÖDÉSE A MEGSZÁLLT TERÜLETEKEN
- A SEMLEGES, ILLETVE AZ ÖSSZEÜTKÖZÉSBEN RÉSZT NEM VEVŐ MÁS ÁLLAMOK POLGÁRI LAKOSSÁGÁNAK POLGÁRI VÉDELMI SZERVEZETE ÉS A NEMZETKÖZI KOORDINÁCIÓS SZERVEZET
- A VÉDELEM MEGSZŰNÉSE
- AZONOSÍTÁS
- POLGÁRI VÉDELMI SZERVEZETEK MELLÉ RENDELT KATONÁK ÉS KATONAI ALAKULATOK
- A POLGÁRI VÉDELEM MŰKÖDÉSE A MEGSZÁLLT TERÜLETEKEN
- Az 1949. évi Genfi Jegyzőkönyvek előírásai
- I. sz. függelék
- A 2. FEJEZET FÜGGELÉKE
- A 3. FEJEZET FÜGGELÉKE
- AZ 5. FEJEZET FÜGGELÉKE
- A 7. FEJEZET FÜGGELÉKE
- A 8. FEJEZET FÜGGELÉKE
- AZ 1. FEJEZET FÜGGELÉKE
- Rövidítések
- Tárgymutató
Kiadó: Semmelweis Kiadó
Online megjelenés éve: 2026
ISBN: 978 963 331 706 8
A tankönyv és a kapcsolódó tantárgy Magyarországon, illetve Közép-Európában teljesen új, egyedülálló, reményeink szerint egy újszerű katasztrófa-orvostani oktatás újabb meghatározó lépése. Létjogosultságát és időszerűségét az utóbbi idők katasztrófái is bizonyítják. Jelen tankönyv a tömegeket érintő, különböző okokból létrejövő egészségkárosodás diagnosztikus, terápiás, preventív és szervezési kérdéseit tárgyalja a nagy tapasztalattal és széles látókörrel rendelkező, a hazai egészségügyben ismert és elismert szerzők tollából. Az elmúlt évtizedek katasztrófáinak (nukleáris, vegyi balesetek, „emerging infections”, cunamik stb.) tapasztalatait, elemzéseinek következtetéseit a szerzők gondosan beépítették a klasszikus ismere-tek tárházába. A kritikus infrastruktúra egészségügyi vonatkozásának taglalása, valamint a hazai szakirodalomban először megjelenő beavatkozásbiztonság fogalmának megalapozása, tárgyalása pedig jelentős mérföldkő a téma kutatásában. Külön erénye a könyvnek, hogy valamennyi új elméleti megállapítás és a gyakorlati tapasztalat beillesztésre került egy komplex vezetési rendszerbe, amelyre már nagy szükség volt az egészségügy békeidőszaki és válsághelyzeti irányításában.
Hivatkozás: https://mersz.hu/major-a-katasztrofakeszenlet//
BibTeXEndNoteMendeleyZotero